воскресенье, 3 декабря 2017 г.

Fritzing

Простая  в работе программа для рисования наглядных электрических схем, заточенная под Arduino-проекты.
Программный пакет Fritzing может пригодиться в таких стадиях разработки, как набросок прототипа схемы на макетной платы, а также автоматическое генерирование принципиальной схемы и печатной платы. Целевая аудитория программы – творческие люди, исследователи, дизайнеры, радиолюбители, работающие с интерактивными электрическими устройствами. Fritzing создавалась для Arduino, аппаратно-программной платформы, состоящей из обычной платы с микроконтроллером Atmel AVR, радиодеталей для программирования, интерфейсов связи, среды разработки Processing/Wiring. Arduino применяется в создании автономных интерактивных аппаратов. Рисунок печатной платы открыт для всех, и поэтому платформа распространена среди самостоятельных разработчиков.
Макетная плата в Fritzing
Работа с новым проектом в пакете Fritzing начинается с выбора готовых компонентов, полный перечень которых расположен в верхнем углу рабочего окна с правой стороны. Здесь можно найти различные макетные и монтажные платы (в том числе Arduino), целый набор аналоговых и цифровых микросхем, любые радиодетали: конденсаторы, транзисторы, резисторы, светодиоды, батарейки, кнопки. Дополнительно присутствует большая коллекция устройств для робототехники: моторы, дальномеры, динамики, пищалки, сервоприводы, шаговые двигатели, LCD и цифровые индикаторы, а также многое другое. Также можно создавать собственные элементы и обновлять существующую базу. Схема доступна для рисования, как в окне «Макетная плата», так и в окне «Принципиальная схема» простым перетаскиванием нужных компонентов на рабочее поле. В наличие есть функция автотрассировки. При выборе окна «Печатная плата» можно приступить к разводке проводников и размещению элементов. Результат работы экспортируется в pdf-файл для распечатки на лазерном принтере с дальнейшим изготовлением платы методом нанесения рисунка на фольгированный текстолит горячим утюгом.
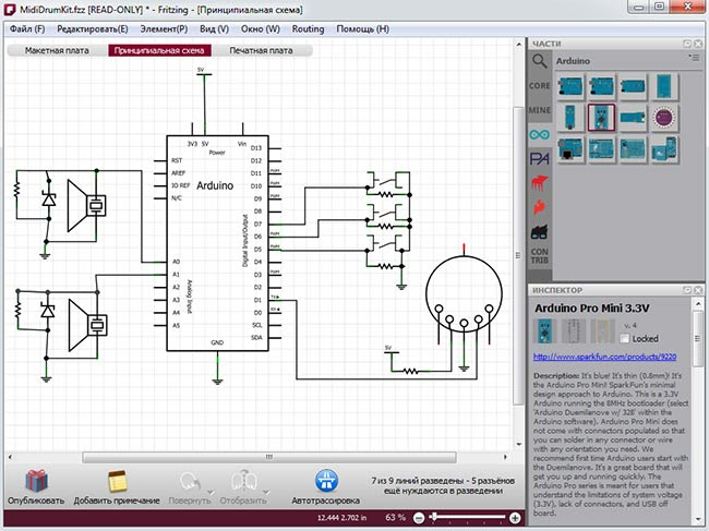
Принципиальная схема в Fritzing
К сожалению, самостоятельно разводить печатные платы Fritzing не может, так же как и симулировать работу схемы. Рисование чересчур упрощено, а элементная база крайне мала. Красивые, ярко-красочные, детальные схемы больше подходят для фотоотчетов и быстрых набросок, объясняющих принципы работы того или иного устройства.
Печатная плата в Fritzing
Программный пакет Fritzing был разработан в 2009 году в Потсдамском университете прикладных наук за счет субсидий, выделяемых государством на исследования научной программы под названием «From prototype to product» (от прототипа к продукту). В настоящее время создатели САПР предлагают талантливым программистам сотрудничать с ними по вопросам дальнейшего развития программы.
Среда разработки Fritzing переведена на английский, датский, испанский, французский, итальянский, португальский, японский, китайский, и, самое главное, русский языки.
Существуют версии программы для операционных систем: Windows, Mac OS (версия 10.4 и выше) и Linux (версия 2.6 и выше).
Распространение программы: бесплатная
Официальный сайт Fritzing: http://fritzing.org/

Комментариев нет:

Отправить комментарий